Maker.io main logo

Arcade Synth Controller

113

2022-09-15 | By Adafruit Industries

License: See Original Project

Courtesy of Adafruit

Guide by John Park

Overview

Build your own arpeggiator synthesizer/MIDI controller in the form of ‎a fight stick/piano keyboard mashup! It's perfect for chiptunes. You'll ‎use LED Arcade 1x4 boards, MIDI FeatherWing, Feather M4 Express, ‎and lots of shiny buttons to build this retro-style synth.‎

controller_1

 

Play root notes with the light-up arcade buttons, adjust tempo and ‎octave with the joystick, and use the front-panel function buttons to ‎start/stop the arps, adjust arp range, and to select different patterns.‎

Output square wave synth sounds over stereo headphone jack, ‎and/or send MIDI over USB or classic DIN-5 MIDI cable to your ‎software and hardware synthesizers.‎

This project is inspired directly by the amazing Pianocade.‎

On-board synthesis using Audio Library:‎

 

Arcade Synth Controller controlling Game Boy via MIDI:‎

 

Parts

Optional

You can use two or three sets of aluminum bumper feet for the base ‎if you're feeling highly extra!‎

Enclosure Materials

To build the enclosure you'll need 3mm thick (~1/8") acrylic stock in ‎gray, black, and white:‎

  • ‎2x sheets of matte gray 1/8" x 12"x24"
  • ‎1x sheet of frosted black 1/8" x 12"x24"‎
  • ‎1x sheet of translucent white 1/8" x 12"x24"‎

You'll use M4 screws and nuts to secure the case, as well as the ‎joystick:‎

  • M4 x 0.7mm nuts
  • M4 x 80mm socket head screws
  • M4 x 14mm socket head screws

Code the Arcade Synth

Easy Code Upload

You can get the code onto your Feather M4 Express as easy as drag-‎and-drop! Simply plug in the Feather to your computer with a known ‎good USB data cable (not power only!) and then double-click the ‎reset button.‎

The board will show up on your computer as a USB drive ‎named FEATHERBOOT. Download ‎the Arcade_Synth_Controller.UF2 file linked below and then drag it ‎onto the FEATHERBOOT drive.‎

The board will automatically reset and run the code.‎

Arcade_Synth_Controller.UF2

Source Code Hacking

If you want to dig in deeper, you can download the source code here. ‎This will require some knowledge of the Arduino IDE and how to ‎upload code to your board.‎

‎Download Project Bundle‎

Copy Code
// SPDX-FileCopyrightText: 2022 John Park and Tod Kurt for Adafruit Industries
//
// SPDX-License-Identifier: MIT

// Arcade Synth Controller II: Son of Pianocade -- The Enriffening
// written by John Park and Tod Kurt
// Synthesizer/MIDI arpeggiator for with multiple LED Arcade boards & joystick input

// Arpy library: https://github.com/todbot/mozzi_experiments/blob/main/eighties_arp/Arpy.h
// midi_to_freq and ADT patch: https://github.com/todbot/tal_experiments/tree/main/arpy_test

// - to do: when arp is off it acts as a normal keyboard.

#include <Arduino.h>
#include <Adafruit_TinyUSB.h>
#include <MIDI.h>
#include <Audio.h>
#include <Bounce2.h>
#include "Adafruit_seesaw.h"

#include "ADT.h"
#include "midi_to_freq.h"
#include "Arpy.h"

// ----- LED Arcade 1x4 STEMMA QT board pins-----
// pin definitions on each LED Arcade 1x4
#define SWITCH1 18 // PA01
#define SWITCH2 19 // PA02
#define SWITCH3 20 // PA03
#define SWITCH4 2 // PA04
#define PWM1 12 // PC00
#define PWM2 13 // PC01
#define PWM3 0 // PA04
#define PWM4 1 // PA05

#define I2C_BASE_ADDR 0x3A // boards are in order, 0x3A, 0x3B, 0x3C, 0x3D
#define NUM_BOARDS 4

Adafruit_seesaw ledArcades[ NUM_BOARDS ];

//----- board variables
int boardNum = 0; //used to read each board
int switchNum = 0; //used to read each switch
int boardSwitchNum = 0; //unique button ID accross all boards/buttons
int led_low = 10; //min pwm brightness
int led_med = 60;
int led_high = 220; // max brightness

bool lastButtonState[16] ;
bool currentButtonState[16] ;

//-----joystick pins-----
const int joyDownPin = 11; //down
const int joyUpPin = 12; // up
const int joyLeftPin = 9; // left
const int joyRightPin = 10; //right
const int joyGroundPin = 6; //"fake" ground pin

//-----joystick debouncer
Bounce joyDown = Bounce();
Bounce joyUp = Bounce();
Bounce joyLeft = Bounce();
Bounce joyRight = Bounce();


//-----MIDI instances-----
Adafruit_USBD_MIDI usb_midi;
MIDI_CREATE_INSTANCE(Adafruit_USBD_MIDI, usb_midi, MIDIusb); // USB MIDI
MIDI_CREATE_INSTANCE(HardwareSerial, Serial1, MIDIclassic); // classic midi over RX/TX

//-----Audio Library Syth parameters
#define NUM_VOICES 4

AudioSynthWaveform *waves[] = {
&wave0, &wave1, &wave2, &wave3
};

int filterf_max = 6000;
int filterf = filterf_max;

uint32_t lastControlMillis=0;

uint8_t arp_octaves = 1;
uint8_t root_note = 0;

//----- create arpy arpeggiator
Arpy arp = Arpy();

int bpm = 160;
int octave_offset = 3; // initially starts on MIDI note 36 with the offset of 3 octaves from zero
bool arp_on_off_state;

void setup() {
Wire.setClock(400000);
//----- MIDI and Serial setup-----
//
MIDIusb.begin(MIDI_CHANNEL_OMNI);
MIDIclassic.begin(MIDI_CHANNEL_OMNI);
Serial.begin(115200);
MIDIusb.turnThruOff();
delay(2000); // it's hard getting started in the morning
Serial.println("[.::.:::.] Welcome to Arcade Synth Controller II: Son of Pianocade -- The Enriffening [.::.:::.]");
Serial.println("MIDI USB/Classic and Serial have begun");
//----- end MIDI and Serial setup-----

//----- joystick pins setup-----
//
pinMode( joyDownPin, INPUT);
pinMode( joyUpPin, INPUT);
pinMode( joyLeftPin, INPUT);
pinMode( joyRightPin, INPUT);
pinMode( joyGroundPin, OUTPUT);

joyDown.attach( joyDownPin, INPUT_PULLUP);
joyUp.attach( joyUpPin, INPUT_PULLUP);
joyLeft.attach( joyLeftPin, INPUT_PULLUP);
joyRight.attach( joyRightPin, INPUT_PULLUP);
digitalWrite(joyGroundPin, LOW);
//----- end joystick pins setup-----

//----- LED Arcade 1x4 setup-----
//
for ( int i = 0; i < NUM_BOARDS; i++ ) {
if ( !ledArcades[i].begin( I2C_BASE_ADDR + i ) ) {
Serial.println(F("LED Arcade not found!"));
while (1) delay(10);
}
}
Serial.println(F("LED Arcade boards started"));

for ( int i = 0; i < NUM_BOARDS; i++ ) {
ledArcades[i].pinMode(SWITCH1, INPUT_PULLUP);
ledArcades[i].pinMode(SWITCH2, INPUT_PULLUP);
ledArcades[i].pinMode(SWITCH3, INPUT_PULLUP);
ledArcades[i].pinMode(SWITCH4, INPUT_PULLUP);
ledArcades[i].analogWrite(PWM1, led_low);
ledArcades[i].analogWrite(PWM2, led_low);
ledArcades[i].analogWrite(PWM3, led_low);
ledArcades[i].analogWrite(PWM4, led_low);
}
// brighten default root note
ledArcades[0].analogWrite(PWM1, led_high);
// turn down brightness of the function buttons
ledArcades[3].analogWrite(PWM2, 0);
ledArcades[3].analogWrite(PWM3, led_low);
ledArcades[3].analogWrite(PWM4, led_low);
//----- end LED Arcade 1x4 setup-----


//-----Arpy setup-----
//
arp.setNoteOnHandler(noteOn);
arp.setNoteOffHandler(noteOff);
arp.setRootNote( root_note );
arp.setOctaveOffset(octave_offset);
arp.setBPM( bpm );
arp.setGateTime( 0.75 ); // percentage of bpm
arp.off();

//----- Audio Library Synth setup-----
// (patch is saved in ADT.h file)
AudioMemory(120);

filter0.frequency(filterf_max);
filter0.resonance(0.5);

env0.attack(10);
env0.hold(2);
env0.decay(100);
env0.sustain(0.5);
env0.release(100);

// Initialize processor and memory measurements
AudioProcessorUsageMaxReset();
AudioMemoryUsageMaxReset();

Serial.println("Arpy setup done");

} // end setup()


int waveform = WAVEFORM_SQUARE;


void noteOn(uint8_t note) {
waves[0]->begin( 0.9, tune_frequencies2_PGM[note], waveform);
waves[1]->begin( 0.9, tune_frequencies2_PGM[note] * 1.01, waveform); // detune
waves[2]->begin( 0.9, tune_frequencies2_PGM[note] * 1.005, waveform); // detune
waves[3]->begin( 0.9, tune_frequencies2_PGM[note] * 1.025, waveform); // detune
filterf = filterf_max;
filter0.frequency(filterf);
env0.noteOn();
MIDIusb.sendNoteOn(note, 127, 1);
MIDIclassic.sendNoteOn(note, 127, 1);
}


void noteOff(uint8_t note) {
env0.noteOff();
MIDIusb.sendNoteOn(note, 0, 1);
MIDIclassic.sendNoteOn(note, 0, 1);
}

void midiPanic(){
for( uint8_t m = 0; m < 128; m++ ){
MIDIusb.sendNoteOn(m, 0, 1) ;
MIDIclassic.sendNoteOn(m, 0, 1) ;
yield(); // keep usb midi from flooding
}
}

void lightLED(uint8_t buttonLED) {
uint8_t pwms[4] = {PWM1, PWM2, PWM3, PWM4};
boardNum = map(buttonLED, 0, 12, 0, 3);
// first dim all buttons on first three boards
for( int b = 0; b < 3; b++) {
for( int p = 0; p < 4; p ++) {
ledArcades[b].analogWrite(pwms[p], led_low);
}
}
// dim first button on fourth board (the other two are function buttons)
ledArcades[3].analogWrite(PWM1, led_low);
// then brighten the selected one
ledArcades[boardNum].analogWrite(pwms[buttonLED % 4], led_high);
}


#define SWITCHMASK ((1 << SWITCH1) | (1 << SWITCH2) | (1 << SWITCH3) | (1 << SWITCH4))

void arcadeButtonCheck() {
for ( boardNum = 0; boardNum < NUM_BOARDS; boardNum++) { // check all boards, all switches
int pos = boardNum*4;
uint32_t switches = ledArcades[boardNum].digitalReadBulk(SWITCHMASK);
currentButtonState[pos+0] = ! (switches & (1<<SWITCH1));
currentButtonState[pos+1] = ! (switches & (1<<SWITCH2));
currentButtonState[pos+2] = ! (switches & (1<<SWITCH3));
currentButtonState[pos+3] = ! (switches & (1<<SWITCH4));
}
for( int i = 0; i < 4*NUM_BOARDS; i++ ) {
bool state = currentButtonState[i];
if(state != lastButtonState[i]) {

if( state == HIGH ) { //pressed
// ---button functions---
// --root notes--
if (i < 13){ // these are the piano keys for picking root notes
root_note = 0 + i ; // MIDI note
lightLED(i);
}


//-- start/stop toggle button--
if (i == 13) { // arp pattern button on front panel
if( !arp_on_off_state) {
arp.on();
ledArcades[3].analogWrite(PWM2, led_med);
arp_on_off_state = true;
}
else {
arp.off();
midiPanic(); // just to be on the safe side...
ledArcades[3].analogWrite(PWM2, 0);
arp_on_off_state = false;
}
}
//-- arp octave range button--
if (i == 14) { // arp range button on front panel
ledArcades[3].analogWrite(PWM3, led_high);
arp_octaves = arp_octaves + 1; if( arp_octaves==4) { arp_octaves=1; }
arp.setTransposeSteps( arp_octaves );
//Serial.printf("arp steps:%d\n",arp_octaves);
ledArcades[3].analogWrite(PWM3, led_low);
}
//-- pattern button--
if (i == 15) { // arp pattern button on front panel
ledArcades[3].analogWrite(PWM4, led_high);
arp.nextArpId();
ledArcades[3].analogWrite(PWM4, led_low);
}
}
}
}
for( int i=0; i<4*NUM_BOARDS; i++ ) {
lastButtonState[i] = currentButtonState[i];
}
}
//----- end arcade button check


void loop(){
arcadeButtonCheck(); // see if any buttons are pressed, send notes or adjust parameters

joyDown.update();
joyUp.update();
joyLeft.update();
joyRight.update();

if ( joyUp.fell() ) { // read a joystick single tap
ledArcades[3].analogWrite(PWM3, led_high); // feedback on front panel button
octave_offset = octave_offset + 1; if( octave_offset>7) { octave_offset=7; }
arp.setOctaveOffset(octave_offset);
ledArcades[3].analogWrite(PWM3, led_low);
}

if ( joyDown.fell() ) {
ledArcades[3].analogWrite(PWM3, led_high); // feedback on front panel button
octave_offset = octave_offset - 1; if( octave_offset<0) { octave_offset=0; }
arp.setOctaveOffset(octave_offset);
ledArcades[3].analogWrite(PWM3, led_low);
}

int joyLeftVal = joyLeft.read(); // read a held joystick (autorepeat) instead of single tap
if( joyLeftVal == LOW ) {
bpm = bpm - 1; if(bpm < 100) { bpm = 100; }
ledArcades[3].analogWrite(PWM4, led_high);
arp.setBPM( bpm );
ledArcades[3].analogWrite(PWM4, led_low);
}

int joyRightVal = joyRight.read(); // for a held joystick instead of single tap
if( joyRightVal == LOW ) {
bpm = bpm + 1; if(bpm > 3000) { bpm = 3000; }
ledArcades[3].analogWrite(PWM4, led_high);
arp.setBPM( bpm );
ledArcades[3].analogWrite(PWM4, led_low);
}

arp.update(root_note); //

if( millis() - lastControlMillis > 20 ) {
lastControlMillis = millis();
}
}
//end loop()

View on GitHub

MIDI

The Arcade_Synth_Controller.ino code plays notes via the Audio ‎Library synthesizer, as well as sending out MIDI via USB and Classic ‎DIN-5 connection. To adjust which channels are used, change ‎the MIDIusb.sendNoteOn or Off lines here from channel 1 to whichever you ‎need.‎

‎Download File‎

Copy Code
void noteOn(uint8_t note) {
waves[0]->begin( 0.9, tune_frequencies2_PGM[note], waveform);
waves[1]->begin( 0.9, tune_frequencies2_PGM[note] * 1.01, waveform); // detune
waves[2]->begin( 0.9, tune_frequencies2_PGM[note] * 1.005, waveform); // detune
waves[3]->begin( 0.9, tune_frequencies2_PGM[note] * 1.025, waveform); // detune
filterf = filterf_max;
filter0.frequency(filterf);
env0.noteOn();
MIDIusb.sendNoteOn(note, 127, 1);
MIDIclassic.sendNoteOn(note, 127, 1);
}


void noteOff(uint8_t note) {
env0.noteOff();
MIDIusb.sendNoteOn(note, 0, 1);
MIDIclassic.sendNoteOn(note, 0, 1);
}

void midiPanic(){
for( uint8_t m = 0; m < 128; m++ ){
MIDIusb.sendNoteOn(m, 0, 1) ;
MIDIclassic.sendNoteOn(m, 0, 1) ;
yield(); // keep usb midi from flooding
}
}

Arpeggios

The Arpy.h class, design by awesome guy Tod Kurt, handles the playing ‎of arpeggio patterns based on the root note played on the keyboard.‎

You may want to edit the existing patterns or create your own. This is ‎where to make those changes in the Arpy.h code:‎

Download File‎

Copy Code
int8_t arps[arp_count][arp_len] = {
{0, 4, 7, 12}, // major
{0, 3, 7, 10}, // minor 7th
{0, 3, 6, 3}, // Diminished
{0, 5, 7, 12}, // Suspended 4th
{0, 12, 0, -12}, // octaves
{0, 12, 24, -12}, // octaves 2
{0, -12, -12, 0}, // octaves 3 (bass)
{0, 0, 0, 0}, // root
};

Synthesizer Design

The Audio System Design Tool can be used to design your synth ‎modules and patch connections. In the example used here, the ‎patch is contained in the ADT.h file.‎

‎Download File‎

Copy Code
AudioSynthWaveform       wave0;          //xy=502.74795150756836,82.7552137374878
AudioSynthWaveform wave1; //xy=504.28649139404297,117.86524295806885
AudioSynthWaveform wave2; //xy=503.2865982055664,153.0081024169922
AudioSynthWaveform wave3; //xy=502.8580284118653,188.86524295806885
AudioMixer4 mixer0; //xy=633.7151184082031,100.00811004638672
AudioEffectEnvelope env0; //xy=758.612813949585,54.04482841491699
AudioFilterStateVariable filter0; //xy=888.6010780334473,60.850419998168945
AudioMixer4 mixerA; //xy=1010.7359161376953,171.30673599243164
AudioMixer4 mixerL; //xy=1196.8192749023438,210.86235809326172
AudioMixer4 mixerR; //xy=1198.2637329101562,277.8345947265625
AudioOutputAnalogStereo audioOut; //xy=1360.3193969726562,250.61236572265625
AudioConnection patchCord1(wave0, 0, mixer0, 0);
AudioConnection patchCord2(wave3, 0, mixer0, 3);
AudioConnection patchCord3(wave2, 0, mixer0, 2);
AudioConnection patchCord4(wave1, 0, mixer0, 1);
AudioConnection patchCord5(mixer0, env0);
AudioConnection patchCord6(env0, 0, filter0, 0);
AudioConnection patchCord7(filter0, 0, mixerA, 0);
AudioConnection patchCord8(mixerA, 0, mixerL, 0);
AudioConnection patchCord9(mixerA, 0, mixerR, 0);
AudioConnection patchCord10(mixerL, 0, audioOut, 0);
AudioConnection patchCord11(mixerR, 0, audioOut, 1);

design_2

Build the Arcade Synth Circuit

circuit_3

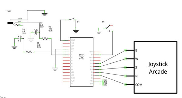
The Circuit

The Proto Board

The FeatherWing Proto board is great for adding on a small audio ‎output circuit, as well as connections for the STEMMA QT ports over ‎I2C, joystick wiring, and the reset and enable switches.‎

The schematic below shows these connections as they relate to the ‎Feather board, but you'll make them on the Proto board and rely on ‎the FeatherWing Tripler to connect those points to the Feather.‎

connections_4

schematic_5

The Proto Board

Following the schematic above, as well as these photos, solder the ‎parts in place for the:‎

  • audio output RC circuit (resistor capacitor circuit for removing ‎noise from the audio)
  • joystick wiring (note the use of pin D6 as common joystick ‎switch ground)
  • headers for the enable and reset switches
  • STEMMA QT/Qwiic connector to SDA, SCL, 3v3, and GND.‎

proto_6

proto_7

The Feather Tripler

Add headers and M2.5 nylon standoffs to the Feather Tripler as ‎shown here.‎

Insert the MIDI FeatherWing (with either DIN-5 or TRS plugs on it, ‎your choice) to the Tripler, followed by the Proto FeatherWing and ‎the Feather M4 Express.‎

Fasten the boards to the Tripler standoffs so they don't wiggle ‎around when inserting cables later.‎

fasten_8

fasten_9

fasten_10

fasten_11

fasten_12

fasten_13

fasten_14

fasten_15

LED Arcade Button STEMMA QT Boards

To use the four LED Arcade Button boards on I2C they must each ‎have a unique address.‎

You will cut the traces on three of the boards to set them.‎

Set them to:

  • ‎0x3A (default, don't cut any traces)
  • ‎0x3B -- cut trace A0
  • ‎0x3C -- cut trace A1
  • ‎0x3D -- cut traces A0 and A1‎

Then, wire them to each other in order from left to right using ‎‎100mm STEMMA QT cables.‎

board_16

board_17

Arcade Button Wiring

Plug two sets of quick connect cables into each arcade button -- one ‎for the switch, the other pair for the LED.‎

The polarity doesn't matter for the switch tabs (these are the ones ‎protruding from the gray plastic switch base); however, you must ‎connect the - and + properly for the LED to work. These are marked ‎both on the Arcade Button board LED ports and on the molding of ‎the switch base.‎

To avoid confusion, I marked these wires in advance using heat ‎shrink tubing. I also used heat shrink to order each set of four ‎buttons yellow, red, green, blue, as shown here. This type of ‎organization helps immensely with wiring things properly and later ‎troubleshooting!‎

wire_18

wire_19

wire_20

wire_21

Reset and Enable Button Wiring

I decided not to wire the LEDs of these switches, instead wiring only ‎the switches. Polarity doesn't matter.‎

Remember, the yellow momentary switch will be plugged into the ‎Feather's Reset pin, and the green toggle switch into Enable.‎

reset_22

reset_23

Build the Arcade Enclosure

enclose_24

The Enclosure

The Arcade Synth Controller enclosure is designed to be laser cut ‎from 3mm thick acrylic. The .svg file below can be used on a laser ‎cutter or sent to a service provider for cutting.‎

Arcade_Synth_case.svg

case_25

Enclosure Parts

Cut the parts from 3mm (~1/8") acrylic as shown. Finished surface ‎side of material is place facing upwards for cutting.‎

parts_26

parts_27

parts_28

parts_29

Affix the Arcade Boards

Use M2.5 nylon standoffs, screws, and nuts to affix the Arcade Button ‎boards to the base plate. The first board (address 0x3A) is on the left.‎

Note the orientation of the board so that everything else lines up ‎later.‎

affix_31

affix_30

affix_32

affix_33

affix_34

Affix the Tripler

Use the standoffs and nuts to attach the Tripler as shown. Connect ‎the STEMMA QT cable port to the Arcade Button Boards.‎

attach_35

attach_36

attach_37

attach_38

attach_39

Rear Panel Buttons

Making sure the finish side of the back panel is facing out (so the ‎MIDI out ports align with the holes properly) feed the reset and ‎enable buttons into their holes, then thread on their retaining rings.‎

Plug the switches into their respective ports on the Feather Proto ‎board.‎

Place the back panel notches into the base.‎

rear_40

rear_41

rear_42

rear_43

rear_44

rear_45

rear_46

Side Panels

Place the side panel notches into the base.‎

side_47

side_48

Front Panel Buttons   

With the finish side facing out, feed the three front panel arcade ‎buttons into their holes as shown.‎

Thread on their retaining rings, then plug them into the fourth LED ‎Arcade Button breakout board. Double-check that you've plugged in ‎the LED cables and switch cables into their proper respective ports.‎

buttons_50

buttons_49

buttons_51

buttons_52

buttons_53

Top Layers Buttons

Sandwich the top panels together (NOTE: only the lower of the two ‎has finger joint notches), then feed in the buttons, minding ‎their yellow, red, green, blue ordering.‎

Thread on their retaining rings.‎

top_54

top_55

top_56

top_57

top_58

 

Joystick Attach

Unscrew the joystick topper and set it aside. It looks like an ‎everlasting gobstopper, but don't eat it. It will last forever. And taste ‎pretty bland.‎

With the interface pins facing inward toward the center of the ‎controller (it won't fit otherwise!) feed the joystick stem up through ‎the top panels, then screw them into place with the four M4 x 40mm ‎screws and nuts.‎

Plug in the joystick wiring harness.‎

joy_59

joy_60

joy_61

joy_62

Plug in the Buttons‎

‎It's a plugging party!‎

Plug all of the remaining arcade buttons, following left-to-right order, ‎into the LED Arcade Button breakout boards.‎

plug_63

plug_64

plug_65

plug_66

TEST: This is an excellent time to test that everything is working ‎before you close things up!‎

test_67

Close the Case

Carefully close the case top, aligning the finger joint tabs and slots.‎

Fasten the six M4 x 80mm screws through the holes, using nuts to ‎secure them at the bottom.‎

close_68

close_69

close_70

close_71

Joystick Washer and Ball

Replace the joystick's disk and ball topper.‎

stick_72

stick_73

Feet

You can use large rubber bumper feet to prevent the exposed ‎screws from marring your desk or get extra fancy and use four or ‎even six M4 threaded keyboard feet as shown here.‎

feet_74

feet_75

Play the Arcade Synth Controller

play_76

Plug in a micro-USB cable to the Feather and plug the other end into ‎your computer (particularly for USB MIDI usage) or a USB power ‎supply.‎

For audio out, plug in a stereo 3.5mm TRS cable into the jack on the ‎Protoboard -- plug the other end into your amplifier, powered ‎speakers, or audio interface.‎

Optionally, if you're sending out classic MIDI signals, plug a MIDI ‎cable into the MIDI out, which is the MIDI port closest to the reset ‎button.‎

Power on the Arcade Synth Controller by pressing the green switch ‎after a moment the buttons will light up and you're ready to play.‎

 

Start the arpeggiator by pressing the white button on the left on the ‎front of the controller -- this button is unlit when the arps are ‎stopped and lit up when they're playing.‎

You will hear the synth playing a C major arpeggio, as the first ‎keyboard button on the controller is lit by default. Success!‎

Here are the other controls to try:‎

  • pick a different root note by pressing any red keyboard button. ‎The root note will light up brighter than the others
  • speed up or slow down the tempo with the joystick right/left
  • increase or decrease the octave offset with the joystick ‎up/down
  • expand the arpeggio range from one, two, or three octaves of ‎the pattern with the white middle button on the front panel
  • cycle among eight different built-in arp patterns with the white ‎right button on the front panel
Mfr Part # 3857
FEATHER M4 EXPRESS ATSAMD51J19
Adafruit Industries LLC
7 055,98 Ft
View More Details
Mfr Part # 5296
STEMMA QT LED ARCADE BUTTON 1X4
Adafruit Industries LLC
3 059,13 Ft
View More Details
Mfr Part # 4740
ADAFRUIT MIDI FEATHERWING KIT
Adafruit Industries LLC
2 136,78 Ft
View More Details
Mfr Part # 3489
SWITCH PUSH SPST-NO RED 10MA 5V
Adafruit Industries LLC
768,63 Ft
View More Details
Mfr Part # 3491
SWITCH PUSH SPST-NO WHT 10MA 5V
Adafruit Industries LLC
768,63 Ft
View More Details
Mfr Part # 3417
FEATHERWING TRIPLER PROTO BOARD
Adafruit Industries LLC
2 613,33 Ft
View More Details
Mfr Part # 2884
FEATHERWING PROTO - PROTOTYPING
Adafruit Industries LLC
1 521,88 Ft
View More Details
Mfr Part # 4210
JST SH 4-PIN CABLE - QWIIC COMPA
Adafruit Industries LLC
292,08 Ft
View More Details
Add all DigiKey Parts to Cart
Have questions or comments? Continue the conversation on TechForum, DigiKey's online community and technical resource.