MAX41464 Industrial, Scientific, and Medical (ISM)/Short-Range Device (SRD) Transmitter
Analog Devices' 300 MHz to 960 MHz frequency-shift keying (FSK) or Gaussian frequency-shift keying (GFSK) transmitter with I2C interface
Analog Devices' MAX41464GUB+ is an ultra-high frequency (UHF) sub-GHz ISM/SRD transmitter that transmits FSK or GFSK data in a 286 MHz to 960 MHz frequency range.
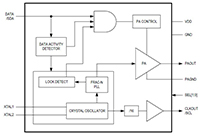
This transmitter integrates a fractional phase-locked-loop (PLL) which allows a single, low-cost crystal to generate commonly used worldwide sub-GHz frequencies. The PLL has a fast response time allowing for frequency-hopping spread spectrum protocols that increase range and security. The integrated circuit (IC) features preset modes with pin-selectable frequencies so that only one wire is required for an external microcontroller (MCU) interface. The external antenna is the only frequency-dependent component needed. An 800 kHz buffered clock-out signal is also provided. This device uses the programmable mode to be programmed using an I2C interface.
The MAX41464GUB+ provides output power up to +13 dBm into a 50 Ω load while drawing less than 12 mA at 315 MHz. The output load increases power up to +16 dBm and a power amplifier (PA) boost mode is enabled at frequencies above 850 MHz to compensate for any losses. The PA output power is controlled using programmable register settings in I2C mode.
- Extended battery life with a low supply current
- Increased range, data rates, and security
- Low implementation cost
- Small 3 mm x 3 mm TSSOP10 package
- Internet of Things (IoT)
- Tire pressure monitoring systems (TPMSs)
- Remote/passive keyless entry (RKE/PKE)
- Radio control toys
- Automatic meter readings (AMRs)
- Building automation and security
- Wireless sensors and alarms
- Garage door openers (GDOs)
MAX41464 ISM/SRD Transmitter
| Image | Manufacturer Part Number | Description | Frequency | Applications | Modulation or Protocol | Available Quantity | Price | View Details | |
|---|---|---|---|---|---|---|---|---|---|
![]() | ![]() | MAX41464GUB+ | RF TX IC FSK 300-960MHZ 10TFSOP | 300MHz ~ 960MHz | General Purpose | FSK | 0 - Immediate | $881.76 | View Details |
MAX41464 Evaluation Kit
| Image | Manufacturer Part Number | Description | Frequency | Contents | Antenna Type | Available Quantity | Price | View Details | |
|---|---|---|---|---|---|---|---|---|---|
![]() | ![]() | MAX41464EVKIT-868 | SUB-GHZ ISM FSK TRANSMITTER WITH | 868MHz | Board(s) | - | 0 - Immediate 15 - Factory Stock | $50,013.16 | View Details |




